알림
알림은 VS Code의 오른쪽 하단에 표시되는 간단한 정보입니다.

세 가지 유형의 알림을 보낼 수 있습니다.
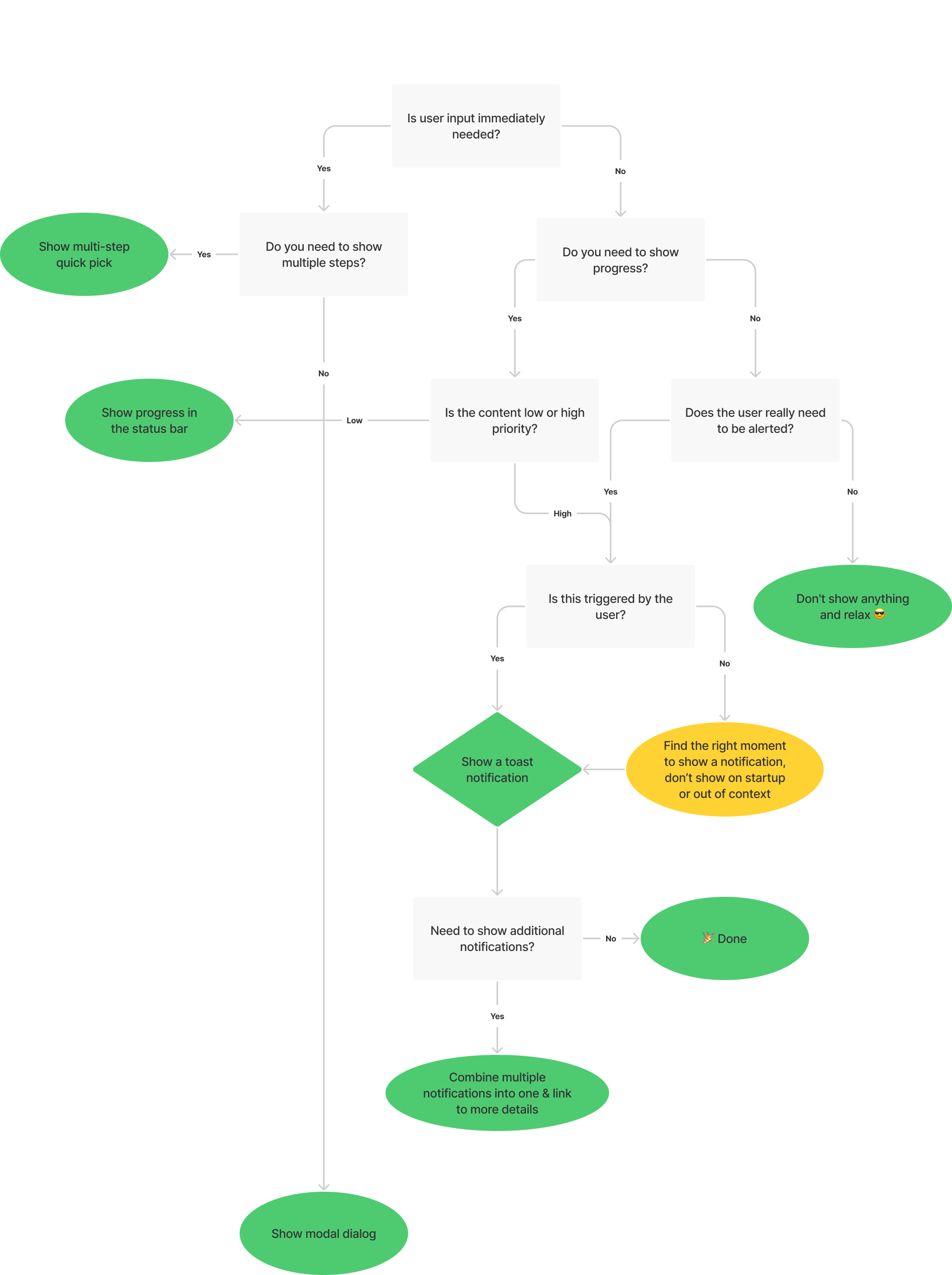
사용자의 주의를 존중하기 위해 보내는 알림 수를 제한하는 것이 중요합니다. 알림을 표시해야 할지 여부를 결정하는 데 도움이 되도록 알림 결정 트리를 따르십시오.
알림 예시

이 알림은 사용자가 버전 업데이트 명령을 실행한 후 나타납니다. 추가 작업이 없으며 순전히 정보 제공용임을 알 수 있습니다.

이 예시는 사용자 입력이 필요한 기능의 문제를 강조하고 문제를 해결하기 위한 작업을 보여줍니다.

이 예시는 실패 알림과 문제를 해결하기 위한 작업을 보여줍니다.
✔️ 권장 사항
- 반드시 필요한 경우에만 알림을 보내 사용자의 주의를 존중하십시오.
- 모든 알림에 다시 보지 않기 옵션을 추가하십시오.
- 한 번에 하나의 알림만 표시하십시오.
❌ 권장하지 않음
- 반복 알림 보내기
- 홍보용으로 사용
- 첫 설치 시 피드백 요청
- 작업이 없는 경우 표시
진행률 알림
불확실한 시간 동안 진행률을 표시해야 하는 경우(예: 환경 설정), 진행률 알림을 사용할 수 있습니다. 이러한 유형의 전역 진행률 알림은 진행률이 컨텍스트 내(보기 또는 편집기 내)에 유지되는 것이 가장 좋으므로 최후의 수단으로 사용해야 합니다.
✔️ 권장 사항
- 자세히 보기(로그 등) 링크 표시
- 설정 진행률(초기화, 빌드 등)에 대한 정보 표시
- 작업을 취소할 수 있는 작업 제공(해당하는 경우)
- 시간 초과 시 타이머 추가
❌ 권장하지 않음
- 진행 중인 알림 유지

이 예시는 원격 연결 설정에 필요한 설정을 보여주는 진행률 알림을 사용하며, 출력 로그(자세히)에 대한 링크도 제공합니다.
모달 대화 상자
작업을 위해 즉각적인 사용자 입력이 필요한 경우 모달 대화 상자를 표시할 수 있습니다. 이 UI 요소는 모달 대화 상자가 닫힐 때까지 대화 상자 외부의 사용자 상호 작용을 차단하므로 주의해서 사용해야 합니다.

이 대화 상자는 JavaScript/TypeScript 파일을 이동한 후 다른 파일의 가져오기 문을 업데이트할지 묻는 메시지를 표시합니다.
✔️ 권장 사항
- 즉각적인 사용자 상호 작용이 필요한 경우에만 모달 대화 상자를 사용하십시오.
- 적절한 경우 반복적인 사용자 확인을 피하는 작업(항상/절대 작업)을 제공하십시오.
- 사용자의 선택을 기억하기 위해 확인란 사용을 고려하십시오.
❌ 권장하지 않음
- 여러 단계를 확인하기 위해 모달 대화 상자 사용
- 사용자에게서 작업이 필요하지 않은 메시지를 표시하기 위해 모달 대화 상자 사용
- 사용자가 명시적으로 시작하지 않은 작업에 대해 모달 대화 상자 표시
